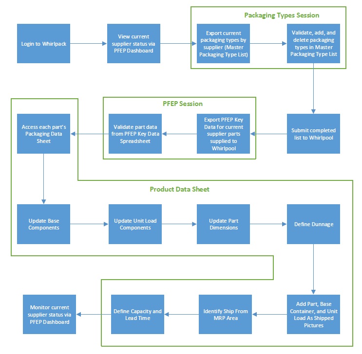
Steps to update a PFEP
Previous Topic  Next Topic